Network and Protocols
2 min read
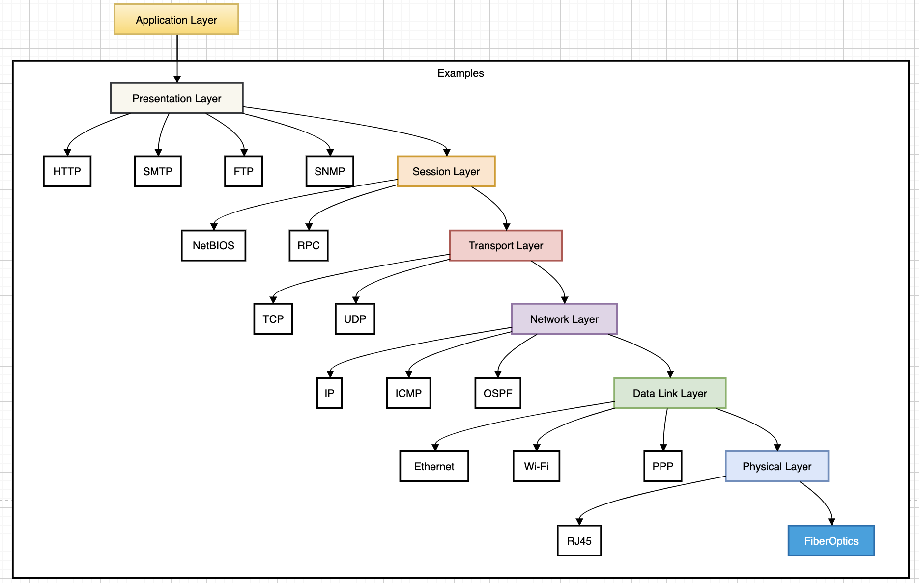
There are various network protocols and they works at different layers of OSI model. The digaram below gives a quick reference of protocols and layers at which they work. There are more than these protocols but we hae just mentioned the common ones.
Advice is to have an understanding of these protocols.

Networking Devices
| Hub | Multiport repeater, Half Duplex, No intelligence, connect Devices together |
|---|---|
| Switch | Forward traffic to right destination |
| Router | Route Tables, forwarding based on IP Table , connected multiple type of networks |
| Access Point | Wireless router or WAP , Bridge to connect, wired or wireless |
| DSL | |
| Repeater | Regenrates signals |
| FireWall | Filters traffic , routers or dedicated hardware |
| Bridge | |
| Patch Panels | |
| CloudBased network controller | Central way to |
| EOP ethernet over power lines | |
| Power over ethernet |
Most Used common protocols
| Scenario | Protocol | Ports | Details | |
|---|---|---|---|---|
| Files | FTP | 20/21 | ||
| AFP | 548 | |||
| SMB | TCP | 445 | ||
| Emails | SMTP | 25 | 25 | |
| POP3 | 110 | |||
| IMAP | 143 | |||
| Web | HTTPS | 443 | ||
| HTTP | 80 | |||
| Management | Telnet | 23 | ||
| SSH | 22 | |||
| SNMP | TCP/UDP | 161/162 | ||
| RDP | 3389 | |||
| DNS | 53 | |||
| DHCP | 67/68 | |||
| SLP(Service Location Protocol) | 427 | |||
| NetBios | TCP/UDP | 137/138/139 | ||
| LDAP( Lightweight Directory Access Protocol) | TCP/UDP | 389 | ||
| Network time Protocol | ||||
| ARP( Address Resolution Protocol) |